TPSM33625降壓模塊(集成電感器)TI 德州儀器
發布時間:2023-09-12 16:47:13 瀏覽:3165
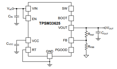
TI德州儀器TPSM33625是款1.5A或2.5A、36V輸入同步DC/DC降壓電源模塊,在緊湊型且容易應用的3.5mm×4.5mm×2mm、11管腳QFN封裝中集合了FlipChipOnLead(FCOL)封裝、功率MOSFET、集成化電感器和啟動電容器。TPSM33625中小型HotRod?QFN封裝技術可以提高熱穩定性,保障可在高溫環境下作業。此外,與展頻性能搭配使用,TPSM33625能提供優異的EMI性能。TPSM33625可以通過反饋分壓器配備為1V至15V輸出并使用。
TPSM33625致力于滿足常開型工業領域的低待機功率要求。智能模式能夠在輕負載工作時完成頻率往返,在輸入電壓(VIN)為13.5V時完成1.5μA的空載電流消耗和高輕負載效率。PWM和PFM模式之間的高效轉換及其低MOSFET導通電阻能確保在整體負載范圍以內提供優異的效率。
TPSM33625選用具備內部補償的最大電流模式架構,用作保持高效運行和超小的輸入電容。DRSS用作降低輸入EMI濾波器的外部器件。RT管腳類型適合于在200kHz至2.2MHz范圍內同步或設定頻率,以避免噪音敏感頻段。

特征
?性能安全性
–有利于實現性能防護系統設計的文檔
?多用途同步降壓直流電/直流模塊:
–集成化MOSFET、電感器、CBOOT電容器和控制器
–寬輸入電壓范圍:3V至36V
–高至40V的輸入瞬態保護
–結溫范圍包括–40°C至+125°C
–4.5mm×3.5mm×2mm超模壓塑膠封裝
–應用RT管腳能夠在200kHz至2.2MHz范圍內調節頻率
?在整體負載范圍內具備極高效率:
–在12VVIN、
5VVOUT、1MHz、IOUT=2.5A時效率高過88%
–在VIN=24V、
VOUT=5V、1MHz、IOUT=2.5A時效率高過87%
–在VIN=13.5V時待機IQ低至1.5μA
?針對極低EMI要求進行優化:
–雙隨機展頻-DRSS
–Flip-ChipOnLead(FCOL)封裝
–電感器和啟動電容器集成化
–滿足CISPR11B類要求
?輸出電壓與電流選擇:
–可調式輸出電壓范圍包括1V至15V
?應用TPSM336x5并通過WEBENCH?PowerDesigner創建產品定制方案
?適用于可擴展性電源:
–與以下TPSM33625管腳兼容:
?TPSM365R6(65V,600mA)
應用
?智能化工廠
?測試和測量
?電力系統基礎設施建設
TI 德州儀器為美國知名集成電路設計與制造商,TI 德州儀器產品廣泛應用于商用、軍工以及航空航天領域。
幾十年來,德州儀器一直熱衷于通過半導體技術降低電子產品的成本,讓世界變得更美好。TI 是第一個完成從真空管到晶體管再到集成電路(IC)的轉變,在過去的幾十年里,TI 促進了IC技術的發展,提高了大規模、可靠地生產IC的能力。每一代創新都是在上一代創新的基礎上,使技術更小、更高效、更可靠、更實惠——從而實現半導體在電子產品領域的廣泛應用。
深圳市立維創展科技有限公司,專注于TI 德州儀器品牌高端可出口產品系列新品產品,并備有現貨庫存,可當天發貨。
推薦資訊
HOLT IC?的HI-8598世界首個電氣隔離ARINC 429線路驅動器選用緊湊型18管腳SOIC塑料封裝形式。HI-8598在模擬線路驅動器和邏輯端口之間提供專屬電容隔離和功率調整800V確保電流隔離ARINC 429隔離數據總線和敏感性數字集成電路。
憑據IC Insight的數據,2015年中國集成電路企業在世界上的市場份額惟有3%,美國、韓國、日分內別到達54%/20%/8%。實際上,即使是美國、韓國、日本也無法到達半導體家當鏈的100%自產。比方,在優秀工藝生產的焦點裝備鐫刻機方面依附荷蘭的ASML。列入環球單干,在此過程當中漸漸進步國產化的比例,是可行的半導體家當開展之路。
在線留言
主站蜘蛛池模板: 吴堡县| 斗六市| 台东市| 泽库县| 江津市| 桐乡市| 四子王旗| 噶尔县| 秦皇岛市| 砚山县| 门源| 如东县| 大同县| 博湖县| 兴义市| 昌邑市| 饶河县| 玉山县| 农安县| 晋城| 太白县| 仙游县| 股票| 汤原县| 蕉岭县| 沾益县| 旬阳县| 泽库县| 通江县| 石阡县| 韶关市| 县级市| 山丹县| 竹北市| 兴安盟| 罗甸县| 五寨县| 永善县| 承德市| 汕尾市| 汽车|